招聘时间:2024-09-05 14:00-16:00
招聘地点:前卫-敬信教学楼-C107
招聘计划:100人(研究生100人,本科生0人)
招聘专业:机械工程、电气工程、环境工程等
单位性质:国有企业
单位地址:山东省青岛市黄岛区
单位行业:制造业
单位规模:500-999人
芯恩(青岛)集成电路有限公司
2025届校园招聘简章
公司简介
芯恩(青岛)集成电路有限公司,坐落于山东省青岛市,注册资本100余亿元,具备雄厚的8英寸、12英寸晶圆集成电路产品的研发和生产能力,以及一站式服务能力。
“成为世界领先的集成电路制造企业,与客户共赢”是芯恩的愿景与使命,“成就客户、正直诚信、奋斗不懈、追求卓越”是芯恩的核心价值观。

每一颗芯片,都是创新的见证;每一次突破,都是未来全新的篇章!
目标人群
² 国(境)内高校:2025年1月1日-2025年12月31日毕业的本硕博毕业生
² 国(境)外高校:2024年8月1日-2025年12月31日毕业的本硕博职工
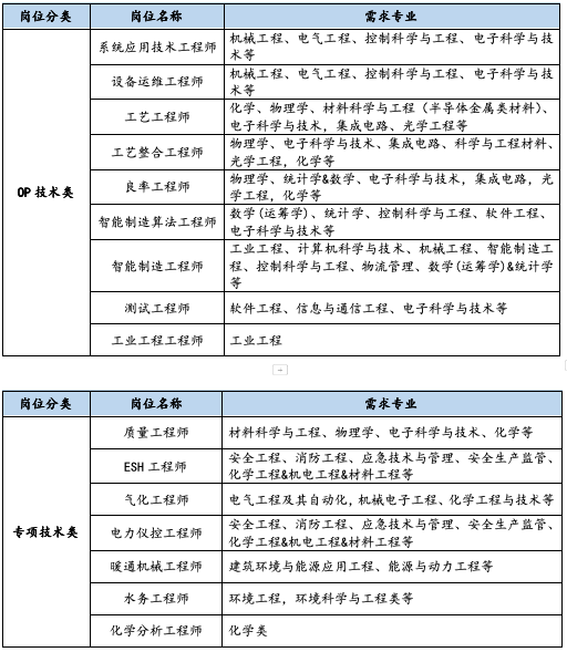
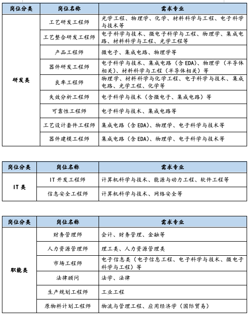
招聘岗位


薪酬福利与发展培养
² 工资
² 津贴补助:房补、餐补
² 奖金:年终奖、项目奖、及时激励
² 长期激励:IPO、LTI奖金
² 福利保障:六险一金、商业保险、年假、班车、福利体检
² 学习和发展机会:芯锐计划、领导力提升计划、博士俱乐部、识英大讲堂、Cross Training训练营、Team Leader训练营……
招聘流程
网申→宣讲会→简历筛选→笔试→面试→人才测评→Offer发放→签约→入职
投递方式
移动端:关注【芯恩招聘】微信公众平台,扫码投递。

² PC端:输入网址投递,https://siencampus.hotjob.cn 。
问题咨询
² 官方邮箱:campus@sienidm.com 。
感受时代脉搏,弄潮科技之巅,
点燃思想花火,创芯照亮未来;
广阔天地,大有可为,
不负使命,我芯澎湃!
时来同芯皆同力,共铸中国芯辉煌!